自恢复保险丝PPTC在镇流器中的保护应用

一、电子镇流器行业现状与发展趋势:

1、电子镇流器优势:

  由于气体放电灯(如荧光灯、霓虹灯、卤素灯、金卤灯等)是一种负阻性电光源,要使其正常稳定工作,需加一个限流装置。这个限流装置叫做镇流器。目前气体放电灯使用的镇流器有两种:(1)电感式镇流器;(2)高频交流电子镇流器。由于电感式镇流器工作在市电频率,体积大、笨重,还需消耗大量铜和硅钢等金属材料,散热困难、效率低、有频闪。电子镇流采用高频开关变换电子线路的方法实现镇流,具有无频闪、效率高、体积小、重量轻、可调光,不使用大量铜材和硅钢材料的特点,由于它的体积小、发光效率高,无频闪效应,适应供电电压范围宽、节能60%的一系列优点,受到了用户的欢迎。逐步取代电感式镇流器已成为必然趋势。

2、电子镇流器的发展趋势:

  从时间上划分,电子镇流器主要经历了以下几个阶段:第一阶段是80年代中期到90年代初期。这期间,电力电子技术由低频向高频发展,APFC(有源功率因数校正)也开始起步,电子镇流器的优缺点开始显现出来。这一阶段电子镇流器的主要特征是:(1)镇流器的输入端采用不可控整流和大电容(或不用电容)滤波,输入电流波形严重畸变,当大量使用时,会造成中线电流增加,严重时会引起镇流器大量损坏甚至造成火灾。(2)采用“逐流”无源滤波技术,使得PF>0.9,THD<30%。但是9次谐 波的波峰因子Cf≈2,超过标准。有人把采用这种“逐流”无源滤波技术的电子镇流器叫作第二代电子镇流 器。第二阶段是90年代初期到90年代中期。这期间,由于APFC技术已成熟,并推出了相关专用集成芯片。电子镇流器电路主要采用两级功率变换,第一级采用APFC,第二级采用功率DC/AC逆变。人们常将采用这种技术的电子镇流器叫作第三代电子镇流器,还有人提出的单管电子镇流器等。由于它采用了PFC技术,所以PF可达0.99,THD及各次谐波指标均能满足要求。但是这种电子镇流器采取了两级高频功率变换,所以整机效率在80%~90%,甚至更低,同时电路复杂,成本高。一些地方和厂家盲目的大上节能灯项目,由于其在资金、技术、原材料以及工艺在没有充分落实的情况下,匆匆上马使得产品质量得不到保障,各企业的产品质量的不平衡,恶性竞价搞乱了市场,不按工艺要求生产,组装厂选用不合要求的灯管和元器件拼凑组成,质次价低,严重损坏了节能灯的声誉,光效低,故障率高,寿命短,一致性差等问题,造成社会上产生节能灯节能不节钱的说法,给节能灯的推广带来了很大的负面影响。所以一直难于大范围推广。

  直到2006年才逐步开发出了电荷泵无源滤波技术的电子镇流器电路(如图1)、高频泵式电子镇流器电路(如图2)、双泵式电子镇流器电路(如图3)。通过对比发现采用APFC的电子镇流器总体指标最好,但它造价相对高些,电路相对也复杂些,一时难于普及。而高频泵和双泵式电子镇流器电路,总体指标较好,三次谐波含量HD3:双泵式为0.2~0.3,而高频泵式小于0.1,有源滤波式小于0.1。由于采用双泵和高频泵能量反馈电路只添加几个无源元件,造价低,具有实用价值,是电子镇流器的发展方向。

 

图1采用无源滤波的电子镇流器电路

图2高频泵式电子镇流器电路

 

图3双泵式电子镇流器电路

3、电子镇流器行业的现状:

  节能灯又叫紧凑型荧光灯(国外简称CFL灯)它是1978年由国外厂家首先发明的,我们所讲的节能产品主要都是针对白炽灯来讲。普通的白炽灯光效大约在每瓦10流明左右,寿命大约在1000小时左右,它的工作原理是:当灯接入电路中,电流流过灯丝,电流的热效应,使白炽灯发出连续的可见光和红外线,此现象在灯丝温度升到700K即可觉察,由于工作时的灯丝温度很高,大部分的能量以红外辐射的形式浪费掉了,由于灯丝温度很高,蒸发也很快,所以寿命也大缩短了,大约在1000小时左右。

  节能灯的工作原理主要是通过镇流器给灯管灯丝加热,大约在1160K温度时,灯丝就开始发射电子(因为在灯丝上涂了一些电子粉),电子碰撞氩原子产生非弹性碰撞,氩原子碰撞后获得了能量又撞击汞原子,汞原子在吸收能量后跃迁产生电离,发出253.7nm 的紫外线,紫外线激发荧光粉发光,由于荧光灯工作时灯丝的温度在1160K左右,比白炽灯工作的温度2200K-2700K低很多,所以它的寿命也大提高,达到5000小时以上,由于它不存在白炽灯那样的电流热效应,荧光粉的能量转换效率也很高,达到每瓦60流明以上。一盏节能灯比白炽灯节能80%,平均寿命延长8倍,热辐射仅20%。非严格的情况下,一盏5瓦的节能灯光照可视为等于25瓦的白炽灯,7瓦的节能灯光照约等于40瓦的白炽灯,9瓦的约等于60瓦的白炽灯,实现了绿色照明。

  1997年10月1日,我国“绿色照明工程”正式启动,各项标准已正式出台,但是市场上还是存在很大部分的节能灯厂商,根本不顾国家的法律、法规,不顾消费者的利益,还在大量生产不叫节能灯的节能灯,由于它的质次价低,消费者对产品的识别有限,在农村及大部分城市,还有很大一部分的市场,由于市场上占大部分的市场由低档产品占据着,使得好的节能灯产品比较难进入市场,这给绿色照明推广带来了一定的难度,但随着居民消费意识的提高以及对节能灯产品的认识,质量好的节能灯产品的市场在一天天的扩大,质量差的节能灯市场一天天的萎缩,这同时又给我们带来了希望与机遇。

  据统计,世界上照明用电占了世界上产生的总电量的1/4,如仅将现用的200亿只灯泡中的50亿只换成节能的电子镇流灯泡,就可节省200GW的电能,从而少建几十个电站。由于高频交流电子镇流器节能和巨大的市场潜力,进入20世纪90年代后,各种气体放电照明灯广泛采用高频电子镇流器,形成一个"绿色照明"的新兴产业。美、英、法、日等主要发达国家和部分发展中国家先后制定了"绿色照明"的计划,并已经取得明显效果。

  目前,我国已成为照明器具的生产大国,现有照明器具生产企业4500多家,电光源产品有60多个门类3500多个品种规格,灯具产品30多个门类500多个品种规格。我国照明节能大有潜力可挖。目前,荧光灯、稀土三色紧凑型荧光灯已生产出适合家用的多种产品。这种灯与照度相同的管型荧光灯相比约节电27%,与白炽灯相比,可节电70%。按每户仅用一只节能灯计算,全国4亿只节能灯就可节电2000万千瓦电力,所以在我国照明节能是一项很重要的课题。

  而现在,由于价格的影响,电子镇流器日光灯并没有普及使用,这就是我国的现状。但随着成本的降低、市场价格的降低、质量的提高、及国家的30%补贴政策扶持,将会大力推广。

 

二、电子镇流器电路保护目前存在的问题:

1、电子镇流器工作原理简介:

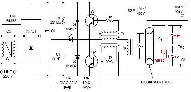
  电路如图4所示:该电路是目前大部分厂家广泛使用的电子镇流器典型电路结构, R1、C1、D4、R4组成启动电路;Q1、Q2、T1、Lp、EL、Cp、EL共同组成半桥高频逆变振荡电路。开启电源后,电路很快启动产生高频振荡,使C2两端的电压逐渐升高,当达到灯管的点火电压时,灯管启动点亮。灯管点亮后,整个电路就一直处于稳定的工作状态。

图4、电子镇流器工作原理图

2、电子镇流器电路存在的问题:

  上述电子镇流器具有体积小、重量轻、电路简单、原件少、转换效率高和成本低等特点,因此,电子镇流器在传统照明领域如商场局部照明、家居装饰照明中应用广泛。但,因为其电路不完善,在使用安全上会存在诸多的问题,也是诸多厂家被淘汰的原因。具体问题归纳如下:

(1)无灯丝预热功能,打开电源灯就点亮,易产生灯丝电极溅射作用,而降低灯丝的使用寿命,使用时间一长易造成灯管一端发黑的现象;

(2)由于电路没有设保护电路,所以一旦市电电源供电发生故障(如电网电压升高过多),不仅会造成电路损坏,严重时还会发生火灾事故;

(3)当有灯管发生破裂、灯管一端发黑、老化或寿终等故障时,逆变器输出的电流不断增大,通常这个电流会升高到正常电流的5倍以上。如果这时不采取有效的保护措施,会造成极大危害。首先,过大的电流会导致逆变器中作为开关的三极管或场效应管及其它外围部件因过载而烧毁,甚至引起冒烟、爆裂等事故。同时,灯脚对地线或中线会形成长时间的极高电压,对于20W、36W、40W及其它大部分国标/非标灯的电子镇流器,这一电压往往会达到一千伏或更高,这不仅为国标GB15143所严格禁止,而且也会危及人身、财产安全。GB15143-94“11.14”及GB15144-94“5.13”部分对电子整流器的异常状态试验包括:灯开路、阴极损坏、去激活、整流效应等,同时规定电子镇流器在经过上述试验后不得发生安全性故障并能够正常工作。

(4)对使用IC做驱动的,IC内部完成保护功能的采样点,设定在3倍工作电流的位置上,当电流长时间处在2-3倍之间时,IC不但不保护,而且会产生高温损坏IC和开关管。

三、PTC在电子镇流器电路中可解决的问题与方法:

  对电子镇流器异常状态的保护,常采用以下四种措施,而应用高分子PTC做电子镇流器的保护方案,才是最好、最明智的选择,具体分析如下: 

1、在交流输入电路中串接玻璃管保险丝。在这个位置上串接保险丝会使一些人误认为会起到过流或过载保护的作用;而实际上这样的保护方式一般不会在灯丝去激活等过载条件下提供保护,它往往在开关器件击穿后才会熔断,不能起到真正意义上的异常状态保护作用。

2、在整流输出回路上采用以可控硅、双极型晶体管或场效应管为核心的保护电路。这种电子电路保护方式的最大优点是保护时间短,但同时存在着以下一些缺点:

①容易发生误保护:如果由于某种原因,在可控硅的触发端形成即使极短的尖脉冲也会导致逆变器停止工作,从而导致灯熄灭。

②设计与调试工作比较烦琐:一般情况下,这种保护线路会有包括电阻、电容、脉冲变压器次级线圈在内的至少6只电子元件,同时使用这么多元件加之可控硅等有源器件的离散性及温漂等问题将增加调试工作的困难,进而对生产效率造成影响。

③这种保护方式同时还存在成本较高、占用PCB空间较大等缺点,这也是令众多电子镇流器制造商头疼的问题。

④可控硅电子电路保护方式下,当双/多灯中的一只灯去激活时,将导致整个镇流器停止工作,从而使即便正常的荧光灯同时熄灭,这往往是令人不安的。

3、使用陶瓷PTC并联在谐振回路即谐振电容上,这是较早使用的方法,能达到软启动的目的,宣传可延长日光灯的使用寿命。但实际达不到保护目的,还存在很多问题(如图5、6)所示:

图5   PTCR “陶瓷PTC”温阻曲线图

           

图6  CPTC “陶瓷PTC”预热启动电路框图 

  为解决荧光灯阴极预热问题,利用了正温度系数热敏电阻(以下简称CPTC “陶瓷PTC”)。其温阻特性曲线如图5所示。曲线中的TB点是CPTC “陶瓷PTC”的开关温度(阻值增大到最小值两倍时的温度)。CPTC “陶瓷PTC”的体温高于TB点后,随着温度的升高,CPTC  “陶瓷PTC”的电阻就会骤变到很高的值,利用CPTC“陶瓷PTC”的这一特性设计的预热启动电路如图7所示。

图7 利用CPTC“陶瓷PTC”预热启动电路框图

  当电路接通的瞬间,高频电源的输出电压V0加到灯管两端,由于热敏电阻CPTC“陶瓷PTC”对谐振回路构成分流,使回路的Q值很低,灯管两端不能形成高压,也就不能点亮灯管。同时,高频电流通过电感Lp、灯丝、热敏电阻PTCR “陶瓷PTC”,对阴极进行预热,经过0.4秒的时间后(GB规定大于0.4秒),CPTC“陶瓷PTC”因通过电流,体温升高,电阻值迅速增大,减弱了对谐振回路的分流。当阻值增大到一定值时,谐振回路起振,谐振电压幅值V2增大到把灯管点亮。灯管点亮时,灯管呈现负阻特性,即灯管电流增大,灯管两端电压V3降到额定的工作电压值,预热启动过程结束,灯管转入正常工作。

 问题在于灯管正常工作后,热敏电阻CPTC “陶瓷PTC”始终处于热动平衡状态,这是因为热敏电阻不能完全阻断对灯阴极的分流,热敏电阻体温的高低影响着通过电流的大小。通过电流的大小又影响到热敏电阻体温的变化。具体地讲,当CPTC “陶瓷PTC”呈现高阻状态时,电流减小,CPTC “陶瓷PTC”体温随之降低,阻值便减小,又导致流过CPTC “陶瓷PTC”的电流增大,如此循环使热敏电阻始终处于保护与不保护的变化状态之中。

这种状态有如下危害:

① CPTC “陶瓷PTC”在预热启动电路中始终有功耗,一般为总功率的4%。使电子镇流器或电子节能灯的流明系数降低。经测试,40W荧光灯电子镇流器CPTC “陶瓷PTC”的功耗大于1.6W,18W电子节能灯CPTC “陶瓷PTC”的功耗在0.8W左右。按每瓦功率发出光通量50流明计,40W和18W的电子镇流器因此而分别损失70和40流明。

② CPTC “陶瓷PTC”的功耗产生的热量使紧凑型荧光灯和电子镇流器壳内的温度升高,会造成其它电子元件特别是晶体管和电解电容器损坏,使故障率上升。

③ 荧光灯点亮后,灯丝回路因CPTC “陶瓷PTC”的存在,始终有电流通过灯丝,由此而形成发射电流,缩短了阴极的使用寿命。

④ 预热电路中的CPTC “陶瓷PTC”在灯管点亮后,仍处于80℃以上的高温环境下,易造成CPTC “陶瓷PTC”晶界电阻性能的蜕化,使温阻系数改变,预热时间变长。蜕化严重时启动瞬间产生的冲击电流会烧坏功率管。如果阴极长时间处在预热启动状态,最终将会损坏灯管和电子镇流器。   

⑤ CPTC “陶瓷PTC”最难满足耐高压这一指标。如图7 ,当CPTC “陶瓷PTC”并联于灯管两端时,要承受较大的开路电压Vtrig(一般为1000V左右),这时CPTC “陶瓷PTC”的温阻曲线在高于开关温度以后,上升迟缓。长期工作在高压、保护状态,其寿命将比日光灯的寿命更短,日光灯还没有坏以前,陶瓷PTC就早早的坏掉了。

⑥ CPTC “陶瓷PTC”是并联在谐振电容两端,正常工作时是处于高阻状态(保护状态),如果电路有过流故障,不能完成过流保护作用。

⑦ 当高频电流经过CPTC “陶瓷PTC”时,也会使其温阻特性曲线在高于开关温度TB后上升迟缓。这些都会使CPTC “陶瓷PTC”对灯丝的预热性能变差。

⑧ 通过测试证明CPTC “陶瓷PTC”呈现有相当的电容量。在频率较高的线路中,使用CPTC “陶瓷PTC”与启动电容C并联,会直接破坏镇流器的输出特性。特别是T5型荧光灯,一般要求电子镇流器的工作频率在50kHz以上,对其输出特性影响更严重。

  尽管采用CPTC “陶瓷PTC”对阴极进行预热的方式存在着上述缺点,但目前照明行业生产的电子镇流器,凡具备预热功能的电子镇流器、紧凑型电子节能灯,仍有许多生产厂家还采用CPTC “陶瓷PTC”预热方式。

  产生上述问题的主要原因是PTC在电子镇流器上应用的误区:部分电子镇流器的设计工程师们,知道PTC是正温度系数热敏电阻,但不知道有“高分子热敏电阻-PPTC”,与“陶瓷热敏电阻-CPTC”,以及其电气性能与应用上的区别,因陶瓷PTC最早应用在电子镇流器上,并出现了问题,但因此而增加的成本又使销售受阻,一直是一对难与处理好的矛盾。

 

4、使用高分子PTC作电子镇流器的过载保护:

  使用高分子PTC作电子镇流器的过载保护,高分子PTC又名PPTC,简称“PTC”或“WHPTC”,“WHPTC”是我司的“万和”牌“PTC”。高分子PTC不仅能克服陶瓷PTC(CPTC)的缺点,而且能很好的达到开机软启动、过流保护过温保护的目的。具体讨论如下:

  使用高分子PTC作电子镇流器的过载保护的方法是,在谐振回路即谐振电容旁边串接WHPTC热敏电阻。如图8所示。

      

图8 高分子PTC特性与电子镇流器异常保护的应用原理框图

  当灯管正常时,电子镇流器接通电源后,电感、电容和PTC热敏电阻组成的谐振电路使荧光灯正常启动工作。如果灯管因灯丝老化或漏气等原因而去激活时,PTC热敏电阻会在数秒钟内动作,迫使LC 串联谐振电路停振,从而切断高压,同时保护了逆变器中的开关器件。如图9所示。

图9 高分子PTC作电子镇流器异常保护的应用原理图

该保护方式的优点和达到的目的是:

① 从图6可见:在正常工作时,因WHPTC的阻值很小(WH130-300是1.3—2.6.欧姆)分压很低,电压主要是电容Cp的容抗(708.567欧姆)分去了,所以对PTC的耐压要求并不高。耐压130V的WHPTC已足够了。(Xcp=1/2πf c=1/2×3.14×35×103×6.8×10-9=708.567欧姆,Cp=6n8 ;f=35KHz)。

② 因WHPTC的阻值很小,工作时的插入损耗非常小(可以不计),对日光灯的流明没有损失,不影响日光灯的发光亮度。

③ 虽然WHPTC的阻值小,但灯丝的阻值也只有10欧姆左右,即等于在这个电路上加入了四分之一的直流电阻,在灯管启动过程中的限流作用,能大大减小灯丝电极的溅射作用,从而真正保护灯丝,大大延长灯管的使用寿命。

④ 当有灯管发生破裂、灯管一端发黑等故障时,谐振电容上的电压会升高导致电流迅速增大,会烧坏开关晶体管和击穿谐振电容,使用了WHPTC后,会在电流升高的过程中及时保护,保护后电路停振或削弱振荡,限制了电压的升高,所以不会有高压损坏PTC和谐振电容。

⑤ 当电子镇流器内部的温度超过规定的温度时,PTC会及时保护,不会产生损失。

⑥ 对使用IC做驱动的, IC内部完成保护功能的采样点,设定在3倍工作电流的位置上,当电流长时间处在2-3倍之间时,IC不但不保护,而且会产生高温损坏IC和开关管,然而,当使用WHPTC后,能在过电流超过工作电流的1.7倍至2倍时,及时保护,这就可以弥补IC保护带来的不足。

⑦ 一旦市电电源供电发生故障(如电网电压升高过多),使电子镇流器内部电流过高时,PTC会及时保护整个电路,不会造成电路损坏,更不会发生火灾事故。

⑧ 日光灯是一个负阻器件(负温度系数的元件),使用正温度系数的WHPTC串联在其回路上,不但有过温、过流的保护作用,还能在一定范围内起到温度补偿的作用。

⑨ WHPTC不但可以用于谐振电容的串联,还可用于电源的输入端及整流滤波电路与高频逆变电路之间(如图10所示),使用灵活、简单。

 

图10  WHPTC可安装使用的位置

⑩ 对于一个电子镇流器带多个日光灯的,当其中一个日光灯损坏后,因WHPTC的保护作用,使其他日光灯继续正常使用而不受那个损坏日光灯的影响。如图11所示:三个日光灯中如果有一个或二个日光灯电路损坏,其他的日光灯将正常工作。

图11  一个电子镇流器带三个日光灯原理框图

  正因为高分子PTC作电子镇流器电路的异常保护具有上述优势,所以被很多厂家逐渐认可、逐步应用。

  目前已经被很多电子镇流器制造商所认识,我司开发出WH130-XXX或WH250-XXX系列电子镇流器专用PTC热敏电阻即使在70℃的高温环境下仍然能保持日光灯正常工作,同时在室温的条件下也能保证良好的保护特性;另一方面,即使经过多次或长时间提供保护后,PTC仍然可以保持性能十分稳定。

 

5、WHPTC作电子镇流器电路异常保护的应用方法:

① WHPTC可以使用和安装的位置如图11、图12所示,其中以用于串联在Cp处的应用较多。

图12  WHPTC可安装使用的位置

  WHPTC在交流输入端取代玻璃保险管的应用也是常见的,因WHPTC保护动作的速度比玻璃管保险丝快很多,其保护速度比较如下的曲线图:

② WHPTC 在单灯电子镇流器中的应用如图13:

 

图13  WHPTC在单灯电子镇流器中的应用

图14 WHPTC在单灯电子镇流器中的应用

图15 WHPTC在IC驱动的单灯电子镇流器中的应用

图16    WHPTC在IC驱动的单灯电子镇流器中的应用

 图图17 WHPTC在单灯电子镇流器中的应用

 

③ WHPTC在双灯电子镇流器中的应用如图18-19:假设荧光灯其中一只去激活,则对应的WHPTC动作,对应的灯丝电流接近为0;但其它荧光灯的工作不会受到影响。这样,用户就不必为到底是哪只灯寿命终了或者是镇流器损坏这样的问题而困扰。

图18   WHPTC在双灯电子镇流器中的应用

图19   WHPTC在双灯电子镇流器中的应用

④ WHPTC在双灯电子镇流器中的应用如图20:

图20   WHPTC在双灯电子镇流器中的应用

⑤ WHPTC在单U型、双U型节能灯电子镇流器中的应用如图21:

图21  WHPTC在单U型、双U型节能灯电子镇流器中的应用

四、WHPTC在电子镇流器电路保护中的特点与优势:

 

 

  • 应用方案
  • 生产工艺
  • 自恢复保险丝PPTC在镇流器中的保护应用

  • 文章出处 - | 作者 - 管理员 | 人气 - | 发表时间 - 2013-09-26 09:20:43
  • 一、电子镇流器行业现状与发展趋势:

    1、电子镇流器优势:

      由于气体放电灯(如荧光灯、霓虹灯、卤素灯、金卤灯等)是一种负阻性电光源,要使其正常稳定工作,需加一个限流装置。这个限流装置叫做镇流器。目前气体放电灯使用的镇流器有两种:(1)电感式镇流器;(2)高频交流电子镇流器。由于电感式镇流器工作在市电频率,体积大、笨重,还需消耗大量铜和硅钢等金属材料,散热困难、效率低、有频闪。电子镇流采用高频开关变换电子线路的方法实现镇流,具有无频闪、效率高、体积小、重量轻、可调光,不使用大量铜材和硅钢材料的特点,由于它的体积小、发光效率高,无频闪效应,适应供电电压范围宽、节能60%的一系列优点,受到了用户的欢迎。逐步取代电感式镇流器已成为必然趋势。

    2、电子镇流器的发展趋势:

      从时间上划分,电子镇流器主要经历了以下几个阶段:第一阶段是80年代中期到90年代初期。这期间,电力电子技术由低频向高频发展,APFC(有源功率因数校正)也开始起步,电子镇流器的优缺点开始显现出来。这一阶段电子镇流器的主要特征是:(1)镇流器的输入端采用不可控整流和大电容(或不用电容)滤波,输入电流波形严重畸变,当大量使用时,会造成中线电流增加,严重时会引起镇流器大量损坏甚至造成火灾。(2)采用“逐流”无源滤波技术,使得PF>0.9,THD<30%。但是9次谐 波的波峰因子Cf≈2,超过标准。有人把采用这种“逐流”无源滤波技术的电子镇流器叫作第二代电子镇流 器。第二阶段是90年代初期到90年代中期。这期间,由于APFC技术已成熟,并推出了相关专用集成芯片。电子镇流器电路主要采用两级功率变换,第一级采用APFC,第二级采用功率DC/AC逆变。人们常将采用这种技术的电子镇流器叫作第三代电子镇流器,还有人提出的单管电子镇流器等。由于它采用了PFC技术,所以PF可达0.99,THD及各次谐波指标均能满足要求。但是这种电子镇流器采取了两级高频功率变换,所以整机效率在80%~90%,甚至更低,同时电路复杂,成本高。一些地方和厂家盲目的大上节能灯项目,由于其在资金、技术、原材料以及工艺在没有充分落实的情况下,匆匆上马使得产品质量得不到保障,各企业的产品质量的不平衡,恶性竞价搞乱了市场,不按工艺要求生产,组装厂选用不合要求的灯管和元器件拼凑组成,质次价低,严重损坏了节能灯的声誉,光效低,故障率高,寿命短,一致性差等问题,造成社会上产生节能灯节能不节钱的说法,给节能灯的推广带来了很大的负面影响。所以一直难于大范围推广。

      直到2006年才逐步开发出了电荷泵无源滤波技术的电子镇流器电路(如图1)、高频泵式电子镇流器电路(如图2)、双泵式电子镇流器电路(如图3)。通过对比发现采用APFC的电子镇流器总体指标最好,但它造价相对高些,电路相对也复杂些,一时难于普及。而高频泵和双泵式电子镇流器电路,总体指标较好,三次谐波含量HD3:双泵式为0.2~0.3,而高频泵式小于0.1,有源滤波式小于0.1。由于采用双泵和高频泵能量反馈电路只添加几个无源元件,造价低,具有实用价值,是电子镇流器的发展方向。

     

    图1采用无源滤波的电子镇流器电路

    图2高频泵式电子镇流器电路

     

    图3双泵式电子镇流器电路

    3、电子镇流器行业的现状:

      节能灯又叫紧凑型荧光灯(国外简称CFL灯)它是1978年由国外厂家首先发明的,我们所讲的节能产品主要都是针对白炽灯来讲。普通的白炽灯光效大约在每瓦10流明左右,寿命大约在1000小时左右,它的工作原理是:当灯接入电路中,电流流过灯丝,电流的热效应,使白炽灯发出连续的可见光和红外线,此现象在灯丝温度升到700K即可觉察,由于工作时的灯丝温度很高,大部分的能量以红外辐射的形式浪费掉了,由于灯丝温度很高,蒸发也很快,所以寿命也大缩短了,大约在1000小时左右。

      节能灯的工作原理主要是通过镇流器给灯管灯丝加热,大约在1160K温度时,灯丝就开始发射电子(因为在灯丝上涂了一些电子粉),电子碰撞氩原子产生非弹性碰撞,氩原子碰撞后获得了能量又撞击汞原子,汞原子在吸收能量后跃迁产生电离,发出253.7nm 的紫外线,紫外线激发荧光粉发光,由于荧光灯工作时灯丝的温度在1160K左右,比白炽灯工作的温度2200K-2700K低很多,所以它的寿命也大提高,达到5000小时以上,由于它不存在白炽灯那样的电流热效应,荧光粉的能量转换效率也很高,达到每瓦60流明以上。一盏节能灯比白炽灯节能80%,平均寿命延长8倍,热辐射仅20%。非严格的情况下,一盏5瓦的节能灯光照可视为等于25瓦的白炽灯,7瓦的节能灯光照约等于40瓦的白炽灯,9瓦的约等于60瓦的白炽灯,实现了绿色照明。

      1997年10月1日,我国“绿色照明工程”正式启动,各项标准已正式出台,但是市场上还是存在很大部分的节能灯厂商,根本不顾国家的法律、法规,不顾消费者的利益,还在大量生产不叫节能灯的节能灯,由于它的质次价低,消费者对产品的识别有限,在农村及大部分城市,还有很大一部分的市场,由于市场上占大部分的市场由低档产品占据着,使得好的节能灯产品比较难进入市场,这给绿色照明推广带来了一定的难度,但随着居民消费意识的提高以及对节能灯产品的认识,质量好的节能灯产品的市场在一天天的扩大,质量差的节能灯市场一天天的萎缩,这同时又给我们带来了希望与机遇。

      据统计,世界上照明用电占了世界上产生的总电量的1/4,如仅将现用的200亿只灯泡中的50亿只换成节能的电子镇流灯泡,就可节省200GW的电能,从而少建几十个电站。由于高频交流电子镇流器节能和巨大的市场潜力,进入20世纪90年代后,各种气体放电照明灯广泛采用高频电子镇流器,形成一个"绿色照明"的新兴产业。美、英、法、日等主要发达国家和部分发展中国家先后制定了"绿色照明"的计划,并已经取得明显效果。

      目前,我国已成为照明器具的生产大国,现有照明器具生产企业4500多家,电光源产品有60多个门类3500多个品种规格,灯具产品30多个门类500多个品种规格。我国照明节能大有潜力可挖。目前,荧光灯、稀土三色紧凑型荧光灯已生产出适合家用的多种产品。这种灯与照度相同的管型荧光灯相比约节电27%,与白炽灯相比,可节电70%。按每户仅用一只节能灯计算,全国4亿只节能灯就可节电2000万千瓦电力,所以在我国照明节能是一项很重要的课题。

      而现在,由于价格的影响,电子镇流器日光灯并没有普及使用,这就是我国的现状。但随着成本的降低、市场价格的降低、质量的提高、及国家的30%补贴政策扶持,将会大力推广。

     

    二、电子镇流器电路保护目前存在的问题:

    1、电子镇流器工作原理简介:

      电路如图4所示:该电路是目前大部分厂家广泛使用的电子镇流器典型电路结构, R1、C1、D4、R4组成启动电路;Q1、Q2、T1、Lp、EL、Cp、EL共同组成半桥高频逆变振荡电路。开启电源后,电路很快启动产生高频振荡,使C2两端的电压逐渐升高,当达到灯管的点火电压时,灯管启动点亮。灯管点亮后,整个电路就一直处于稳定的工作状态。

    图4、电子镇流器工作原理图

    2、电子镇流器电路存在的问题:

      上述电子镇流器具有体积小、重量轻、电路简单、原件少、转换效率高和成本低等特点,因此,电子镇流器在传统照明领域如商场局部照明、家居装饰照明中应用广泛。但,因为其电路不完善,在使用安全上会存在诸多的问题,也是诸多厂家被淘汰的原因。具体问题归纳如下:

    (1)无灯丝预热功能,打开电源灯就点亮,易产生灯丝电极溅射作用,而降低灯丝的使用寿命,使用时间一长易造成灯管一端发黑的现象;

    (2)由于电路没有设保护电路,所以一旦市电电源供电发生故障(如电网电压升高过多),不仅会造成电路损坏,严重时还会发生火灾事故;

    (3)当有灯管发生破裂、灯管一端发黑、老化或寿终等故障时,逆变器输出的电流不断增大,通常这个电流会升高到正常电流的5倍以上。如果这时不采取有效的保护措施,会造成极大危害。首先,过大的电流会导致逆变器中作为开关的三极管或场效应管及其它外围部件因过载而烧毁,甚至引起冒烟、爆裂等事故。同时,灯脚对地线或中线会形成长时间的极高电压,对于20W、36W、40W及其它大部分国标/非标灯的电子镇流器,这一电压往往会达到一千伏或更高,这不仅为国标GB15143所严格禁止,而且也会危及人身、财产安全。GB15143-94“11.14”及GB15144-94“5.13”部分对电子整流器的异常状态试验包括:灯开路、阴极损坏、去激活、整流效应等,同时规定电子镇流器在经过上述试验后不得发生安全性故障并能够正常工作。

    (4)对使用IC做驱动的,IC内部完成保护功能的采样点,设定在3倍工作电流的位置上,当电流长时间处在2-3倍之间时,IC不但不保护,而且会产生高温损坏IC和开关管。

    三、PTC在电子镇流器电路中可解决的问题与方法:

      对电子镇流器异常状态的保护,常采用以下四种措施,而应用高分子PTC做电子镇流器的保护方案,才是最好、最明智的选择,具体分析如下: 

    1、在交流输入电路中串接玻璃管保险丝。在这个位置上串接保险丝会使一些人误认为会起到过流或过载保护的作用;而实际上这样的保护方式一般不会在灯丝去激活等过载条件下提供保护,它往往在开关器件击穿后才会熔断,不能起到真正意义上的异常状态保护作用。

    2、在整流输出回路上采用以可控硅、双极型晶体管或场效应管为核心的保护电路。这种电子电路保护方式的最大优点是保护时间短,但同时存在着以下一些缺点:

    ①容易发生误保护:如果由于某种原因,在可控硅的触发端形成即使极短的尖脉冲也会导致逆变器停止工作,从而导致灯熄灭。

    ②设计与调试工作比较烦琐:一般情况下,这种保护线路会有包括电阻、电容、脉冲变压器次级线圈在内的至少6只电子元件,同时使用这么多元件加之可控硅等有源器件的离散性及温漂等问题将增加调试工作的困难,进而对生产效率造成影响。

    ③这种保护方式同时还存在成本较高、占用PCB空间较大等缺点,这也是令众多电子镇流器制造商头疼的问题。

    ④可控硅电子电路保护方式下,当双/多灯中的一只灯去激活时,将导致整个镇流器停止工作,从而使即便正常的荧光灯同时熄灭,这往往是令人不安的。

    3、使用陶瓷PTC并联在谐振回路即谐振电容上,这是较早使用的方法,能达到软启动的目的,宣传可延长日光灯的使用寿命。但实际达不到保护目的,还存在很多问题(如图5、6)所示:

    图5   PTCR “陶瓷PTC”温阻曲线图

               

    图6  CPTC “陶瓷PTC”预热启动电路框图 

      为解决荧光灯阴极预热问题,利用了正温度系数热敏电阻(以下简称CPTC “陶瓷PTC”)。其温阻特性曲线如图5所示。曲线中的TB点是CPTC “陶瓷PTC”的开关温度(阻值增大到最小值两倍时的温度)。CPTC “陶瓷PTC”的体温高于TB点后,随着温度的升高,CPTC  “陶瓷PTC”的电阻就会骤变到很高的值,利用CPTC“陶瓷PTC”的这一特性设计的预热启动电路如图7所示。

    图7 利用CPTC“陶瓷PTC”预热启动电路框图

      当电路接通的瞬间,高频电源的输出电压V0加到灯管两端,由于热敏电阻CPTC“陶瓷PTC”对谐振回路构成分流,使回路的Q值很低,灯管两端不能形成高压,也就不能点亮灯管。同时,高频电流通过电感Lp、灯丝、热敏电阻PTCR “陶瓷PTC”,对阴极进行预热,经过0.4秒的时间后(GB规定大于0.4秒),CPTC“陶瓷PTC”因通过电流,体温升高,电阻值迅速增大,减弱了对谐振回路的分流。当阻值增大到一定值时,谐振回路起振,谐振电压幅值V2增大到把灯管点亮。灯管点亮时,灯管呈现负阻特性,即灯管电流增大,灯管两端电压V3降到额定的工作电压值,预热启动过程结束,灯管转入正常工作。

     问题在于灯管正常工作后,热敏电阻CPTC “陶瓷PTC”始终处于热动平衡状态,这是因为热敏电阻不能完全阻断对灯阴极的分流,热敏电阻体温的高低影响着通过电流的大小。通过电流的大小又影响到热敏电阻体温的变化。具体地讲,当CPTC “陶瓷PTC”呈现高阻状态时,电流减小,CPTC “陶瓷PTC”体温随之降低,阻值便减小,又导致流过CPTC “陶瓷PTC”的电流增大,如此循环使热敏电阻始终处于保护与不保护的变化状态之中。

    这种状态有如下危害:

    ① CPTC “陶瓷PTC”在预热启动电路中始终有功耗,一般为总功率的4%。使电子镇流器或电子节能灯的流明系数降低。经测试,40W荧光灯电子镇流器CPTC “陶瓷PTC”的功耗大于1.6W,18W电子节能灯CPTC “陶瓷PTC”的功耗在0.8W左右。按每瓦功率发出光通量50流明计,40W和18W的电子镇流器因此而分别损失70和40流明。

    ② CPTC “陶瓷PTC”的功耗产生的热量使紧凑型荧光灯和电子镇流器壳内的温度升高,会造成其它电子元件特别是晶体管和电解电容器损坏,使故障率上升。

    ③ 荧光灯点亮后,灯丝回路因CPTC “陶瓷PTC”的存在,始终有电流通过灯丝,由此而形成发射电流,缩短了阴极的使用寿命。

    ④ 预热电路中的CPTC “陶瓷PTC”在灯管点亮后,仍处于80℃以上的高温环境下,易造成CPTC “陶瓷PTC”晶界电阻性能的蜕化,使温阻系数改变,预热时间变长。蜕化严重时启动瞬间产生的冲击电流会烧坏功率管。如果阴极长时间处在预热启动状态,最终将会损坏灯管和电子镇流器。   

    ⑤ CPTC “陶瓷PTC”最难满足耐高压这一指标。如图7 ,当CPTC “陶瓷PTC”并联于灯管两端时,要承受较大的开路电压Vtrig(一般为1000V左右),这时CPTC “陶瓷PTC”的温阻曲线在高于开关温度以后,上升迟缓。长期工作在高压、保护状态,其寿命将比日光灯的寿命更短,日光灯还没有坏以前,陶瓷PTC就早早的坏掉了。

    ⑥ CPTC “陶瓷PTC”是并联在谐振电容两端,正常工作时是处于高阻状态(保护状态),如果电路有过流故障,不能完成过流保护作用。

    ⑦ 当高频电流经过CPTC “陶瓷PTC”时,也会使其温阻特性曲线在高于开关温度TB后上升迟缓。这些都会使CPTC “陶瓷PTC”对灯丝的预热性能变差。

    ⑧ 通过测试证明CPTC “陶瓷PTC”呈现有相当的电容量。在频率较高的线路中,使用CPTC “陶瓷PTC”与启动电容C并联,会直接破坏镇流器的输出特性。特别是T5型荧光灯,一般要求电子镇流器的工作频率在50kHz以上,对其输出特性影响更严重。

      尽管采用CPTC “陶瓷PTC”对阴极进行预热的方式存在着上述缺点,但目前照明行业生产的电子镇流器,凡具备预热功能的电子镇流器、紧凑型电子节能灯,仍有许多生产厂家还采用CPTC “陶瓷PTC”预热方式。

      产生上述问题的主要原因是PTC在电子镇流器上应用的误区:部分电子镇流器的设计工程师们,知道PTC是正温度系数热敏电阻,但不知道有“高分子热敏电阻-PPTC”,与“陶瓷热敏电阻-CPTC”,以及其电气性能与应用上的区别,因陶瓷PTC最早应用在电子镇流器上,并出现了问题,但因此而增加的成本又使销售受阻,一直是一对难与处理好的矛盾。

     

    4、使用高分子PTC作电子镇流器的过载保护:

      使用高分子PTC作电子镇流器的过载保护,高分子PTC又名PPTC,简称“PTC”或“WHPTC”,“WHPTC”是我司的“万和”牌“PTC”。高分子PTC不仅能克服陶瓷PTC(CPTC)的缺点,而且能很好的达到开机软启动、过流保护过温保护的目的。具体讨论如下:

      使用高分子PTC作电子镇流器的过载保护的方法是,在谐振回路即谐振电容旁边串接WHPTC热敏电阻。如图8所示。

          

    图8 高分子PTC特性与电子镇流器异常保护的应用原理框图

      当灯管正常时,电子镇流器接通电源后,电感、电容和PTC热敏电阻组成的谐振电路使荧光灯正常启动工作。如果灯管因灯丝老化或漏气等原因而去激活时,PTC热敏电阻会在数秒钟内动作,迫使LC 串联谐振电路停振,从而切断高压,同时保护了逆变器中的开关器件。如图9所示。

    图9 高分子PTC作电子镇流器异常保护的应用原理图

    该保护方式的优点和达到的目的是:

    ① 从图6可见:在正常工作时,因WHPTC的阻值很小(WH130-300是1.3—2.6.欧姆)分压很低,电压主要是电容Cp的容抗(708.567欧姆)分去了,所以对PTC的耐压要求并不高。耐压130V的WHPTC已足够了。(Xcp=1/2πf c=1/2×3.14×35×103×6.8×10-9=708.567欧姆,Cp=6n8 ;f=35KHz)。

    ② 因WHPTC的阻值很小,工作时的插入损耗非常小(可以不计),对日光灯的流明没有损失,不影响日光灯的发光亮度。

    ③ 虽然WHPTC的阻值小,但灯丝的阻值也只有10欧姆左右,即等于在这个电路上加入了四分之一的直流电阻,在灯管启动过程中的限流作用,能大大减小灯丝电极的溅射作用,从而真正保护灯丝,大大延长灯管的使用寿命。

    ④ 当有灯管发生破裂、灯管一端发黑等故障时,谐振电容上的电压会升高导致电流迅速增大,会烧坏开关晶体管和击穿谐振电容,使用了WHPTC后,会在电流升高的过程中及时保护,保护后电路停振或削弱振荡,限制了电压的升高,所以不会有高压损坏PTC和谐振电容。

    ⑤ 当电子镇流器内部的温度超过规定的温度时,PTC会及时保护,不会产生损失。

    ⑥ 对使用IC做驱动的, IC内部完成保护功能的采样点,设定在3倍工作电流的位置上,当电流长时间处在2-3倍之间时,IC不但不保护,而且会产生高温损坏IC和开关管,然而,当使用WHPTC后,能在过电流超过工作电流的1.7倍至2倍时,及时保护,这就可以弥补IC保护带来的不足。

    ⑦ 一旦市电电源供电发生故障(如电网电压升高过多),使电子镇流器内部电流过高时,PTC会及时保护整个电路,不会造成电路损坏,更不会发生火灾事故。

    ⑧ 日光灯是一个负阻器件(负温度系数的元件),使用正温度系数的WHPTC串联在其回路上,不但有过温、过流的保护作用,还能在一定范围内起到温度补偿的作用。

    ⑨ WHPTC不但可以用于谐振电容的串联,还可用于电源的输入端及整流滤波电路与高频逆变电路之间(如图10所示),使用灵活、简单。

     

    图10  WHPTC可安装使用的位置

    ⑩ 对于一个电子镇流器带多个日光灯的,当其中一个日光灯损坏后,因WHPTC的保护作用,使其他日光灯继续正常使用而不受那个损坏日光灯的影响。如图11所示:三个日光灯中如果有一个或二个日光灯电路损坏,其他的日光灯将正常工作。

    图11  一个电子镇流器带三个日光灯原理框图

      正因为高分子PTC作电子镇流器电路的异常保护具有上述优势,所以被很多厂家逐渐认可、逐步应用。

      目前已经被很多电子镇流器制造商所认识,我司开发出WH130-XXX或WH250-XXX系列电子镇流器专用PTC热敏电阻即使在70℃的高温环境下仍然能保持日光灯正常工作,同时在室温的条件下也能保证良好的保护特性;另一方面,即使经过多次或长时间提供保护后,PTC仍然可以保持性能十分稳定。

     

    5、WHPTC作电子镇流器电路异常保护的应用方法:

    ① WHPTC可以使用和安装的位置如图11、图12所示,其中以用于串联在Cp处的应用较多。

    图12  WHPTC可安装使用的位置

      WHPTC在交流输入端取代玻璃保险管的应用也是常见的,因WHPTC保护动作的速度比玻璃管保险丝快很多,其保护速度比较如下的曲线图:

    ② WHPTC 在单灯电子镇流器中的应用如图13:

     

    图13  WHPTC在单灯电子镇流器中的应用

    图14 WHPTC在单灯电子镇流器中的应用

    图15 WHPTC在IC驱动的单灯电子镇流器中的应用

    图16    WHPTC在IC驱动的单灯电子镇流器中的应用

     图图17 WHPTC在单灯电子镇流器中的应用

     

    ③ WHPTC在双灯电子镇流器中的应用如图18-19:假设荧光灯其中一只去激活,则对应的WHPTC动作,对应的灯丝电流接近为0;但其它荧光灯的工作不会受到影响。这样,用户就不必为到底是哪只灯寿命终了或者是镇流器损坏这样的问题而困扰。

    图18   WHPTC在双灯电子镇流器中的应用

    图19   WHPTC在双灯电子镇流器中的应用

    ④ WHPTC在双灯电子镇流器中的应用如图20:

    图20   WHPTC在双灯电子镇流器中的应用

    ⑤ WHPTC在单U型、双U型节能灯电子镇流器中的应用如图21:

    图21  WHPTC在单U型、双U型节能灯电子镇流器中的应用

    四、WHPTC在电子镇流器电路保护中的特点与优势: